教学科研

首页 > 教学科研 > 正文

生态环境与资源效率研究实验室冀豪栋团队在Advanced Materials、Nature Communications期刊发表最新研究成果

2026-04-16环境与能源学院

责编:王琳

在“减污降碳”协同增效的战略背景下,开发环境友好的水处理技术是当今研究热点之一,特别是以环境功能材料为主体的类芬顿催化技术在去除水中新污染物方面扮演重要角色。近日,北京大学深圳研究生院环境与能源学院冀豪栋助理教授课题组与多单位合作在水处理领域发表系列研究成果,两项实验性成果分别发表于Advanced Materials和Nature Communications

成果一:电荷限域MOF实现近100%过硫酸盐利用率

通常,过硫酸盐的活化依赖于催化剂的供电子或得电子过程,其活化过程与污染物的存在与否无关。因此,过硫酸盐通常无法实现较高的利用率,因为即使污染物被完全降解,活化过程仍然继续。该研究以2-羟基对苯二甲酸和4,4-联吡啶为混合有机配体,以钴为中心金属自组装合成一种新型钴基金属有机框架材料(命名为PKU-24,PKU为北京大学简称)。PKU-24只有在污染物存在的情况下才可实现对过硫酸盐的活化,其核心原因在于污染物的供电子能力改变了钴位点的电子密度,使得金属位点与过硫酸盐之间的电子转移通道被重新打开,最终选择性生成非自由基单线态氧。

该材料已实现公斤级放大合成,具备实际应用潜力,成果以“Inert Catalytic Sites Unlocked by Micropollutants for Rapid Water Decontamination with Near-Complete Chemical Utilization”为题,于2026年4月发表在Advanced Materials上(DOI:10.1002/adma.73103),北京大学深圳研究生院生态环境与资源效率研究实验室为第一通讯单位,北京大学深圳研究生院冀豪栋助理教授和阿德莱德大学段晓光教授为共同通讯作者,北京大学博士研究生李渝航为第一作者。该成果得到了国家自然科学基金、深圳市科技计划等项目的支持。

图1 公斤级合成PKU-24

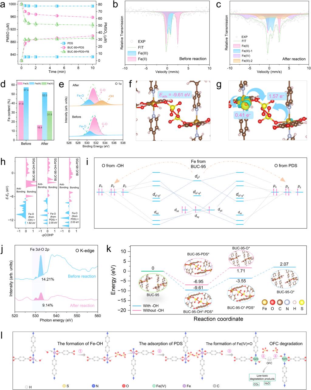
成果二:同质互穿MOF动态拉伸活化过硫酸盐

在类芬顿体系中,催化位点与过氧化物之间的电子转移速率决定了催化降解速率。但除了电子作用外,催化位点的动态变化也会影响过氧化物的活化。在该研究中,作者合成出了一种具有同质互穿的新型铁基金属有机框架材料(命名为BUC-95,BUC为北京建筑大学的简称)。BUC-95所呈现的动态拉伸作用强化了过硫酸盐的活化,将铁位点吸附的-OH选择性生成了高价铁(FeIV=O)物种,实现对多种新污染物的强化降解。

该成果以“Dynamic Stretching Beyond Electron Transfer in a Homointerpenetrated Metal-Organic Framework for Enhanced Fenton-like Reactions”为题,论文于2026年1月发表在Nature Communications上(原文链接:https://www.nature.com/articles/s41467-026-68917-z),北京建筑大学王崇臣教授、北京大学深圳研究生院冀豪栋助理教授和北京大学刘文研究员为本文的共同通讯作者,北京建筑大学博士研究生王飞、北京大学博士研究生李渝航和海南大学博士后王茀学为共同第一作者。该成果得到了国家自然科学基金、深圳市科技计划等项目的支持。

图2 动态拉伸对高价铁生成的影响

两项研究分别从“氧化剂精准高效利用”与“催化动态作用机制”两个维度提出新的视角。PKU-24通过电荷限域效应让过硫酸盐利用率接近100%,大幅降低药剂损耗与碳排放;BUC-95以动态拉伸强化活性物种生成效率,为绿色低碳水处理技术升级与减污降碳的协同提供可能的研究方向与理论支撑。

关闭