

色谱技术是化学研究与工业生产中最基础、最关键的分析与纯化方法之一,广泛应用于有机合成、材料制备、药物研发和精细化工等领域,其分离效率和可靠性直接影响化学研究与工程实践的整体质量。然而,色谱行为由分子结构、实验条件与分离介质等多因素共同决...






环境与能源学院倪晋仁课题组于《Science Bulletin》发文,解读如何从基因组入手实...
科学智能学院莫凡洋课题组在《Acc. Chem. Res.》系统阐述自动化与AI辅助色谱分离研...
城市规划与设计学院助理教授宫兆亚课题组在PNAS发文揭示:大语言模型在不同语言中...
环境与能源学院周鹏助理教授获批国家重点研发计划“催化科学”重点专项青年科学家项目
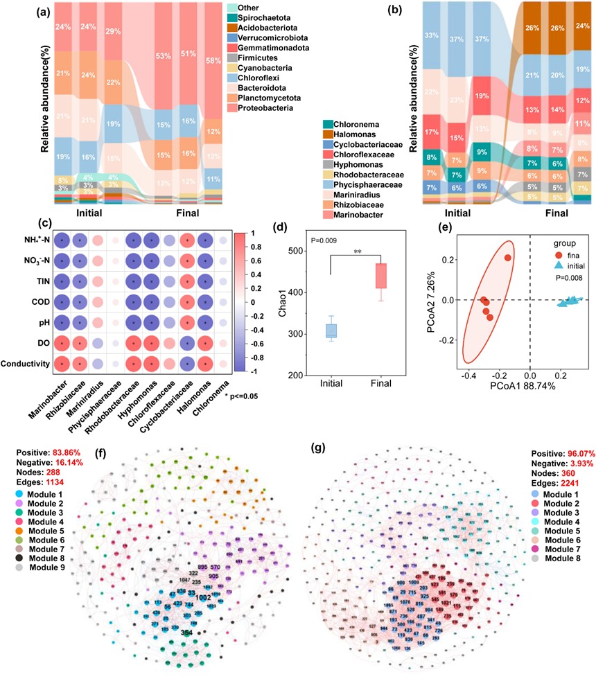
环境与能源学院余珂团队在Water Research报道了菌藻颗粒处理高氨氮渗滤液的新进展
郑家麒助理教授合作论文在JAE发表,探讨股权薪酬与股份回购的时机选择
环境与能源学院邱国玉教授团队在《Nature Cities》发表最新研究,揭示热浪来袭城市...
王鹏飞教授合作论文在JME发表,揭示企业资源错配新机制